Department Setup

Social Justice And Special Assistance

Cabinet Minister
Social Welfare
State Minister
Social Welfare
Principal Secretary
Social Justice
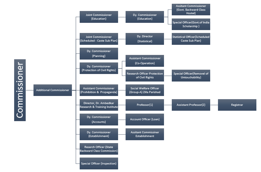
Commissioner
Social Welfare
Additional Commissioner
Social Welfare
Deputy Commissioner (PCR)
Research Officer
Special Officer


Regional Deputy Commissioners
Assistant Commissioners
State Sector
District Social Welfare Officers
Zilla Parishad
Local Sector